记住:@Autowired 通过Bean的后置处理器进行解析的
1、 在创建一个Spring上下文的时候再构造函数中进行注册AutowiredAnnotationBeanPostProcessor
2、 在Bean的创建过程中进行解析
2.1、 在实例化后预解析(解析@Autowired标注的属性、方法 比如:把属性的类型、名称、属性所在的类..... 元数据缓存起)
2.2、 在属性注入真正的解析(拿到上一步缓存的元数据 去ioc容器帮进行查找,并且返回注入)
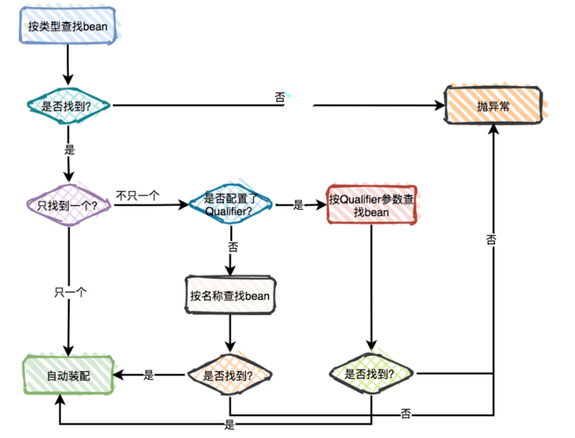
a. 首先根据预解析的元数据拿到 类型去容器中进行查找 (如果查询结果刚好为一个,就将该bean装配给@Autowired指定的数据; 如果查询的结果不止一个,那么@Autowired会根据名称来查找; 如果上述查找的结果为空,那么会抛出异常。解决方法时,使用required=false。)
