前言:在说打破双亲委派机制的一些场景前,先聊一聊为什么需要双亲委派机制。
在双亲委派机制中,父子类通过组合的方式聚合在一起。由应用类加载器开始到系统类加器。主要是这几步:
- 在自身的loadclass方法中先检查类是否已经被加载过
- 若没有加载则调用父类加载器的loadclass方法加载,若父类为空则默认用启动类加载器作为父加载器加载。
- 如果父类加载器失败,抛出异常classnotfoundexception后,调用自身的findclass方法进行加载类
这样做的好处是一方面可以避免类的重复加载,当父类加载器已经加载过这个类时,子类不会再去加载。另一方面,通过这样的方式可以保证安全性。因为引导类加载在加载的时候只会加载JAVA_HOME的jar包,这个类及时被同名的类破坏也不会有影响,除非你本地jdk的jar被改写。即可以有效的防止核心java api被篡改。
而既然知道了双亲委派机制的实现,那么想要破坏双亲委派机制就简单了。只需要自定义一个类加载器,重写其中的loadclass方法,使其不进行双亲委派机制。而如果我们要自定义一个类加载器而又不想破坏双亲委派机制,只需集成classloader然后重写findclass方法。
而在某些场景下,我们却需要去打破双亲委派机制,比如我下面将要提到的几种
JNDI、JDBC等
在我们通过API调用一些java的基类时,存在一种SPI机制。比如JDBC。在类加载时,会先加载驱动DriverManger类,该类由类加载器加载。因为java.sql.DriverManger类位于rt.jar下面,会被根类加载器加载。而在其加载时,会执行静态方法,静态方法会尝试加载classpath下的所有实现driver接口的类。但这些实现类基本由各大数据库厂商实现,如果根据双亲委派机制来执行时行不通的。因为第三方的类不能被根加载器加载。因此,在jdbc中引入了线程上下文加载器的方式破坏双亲委派机制。
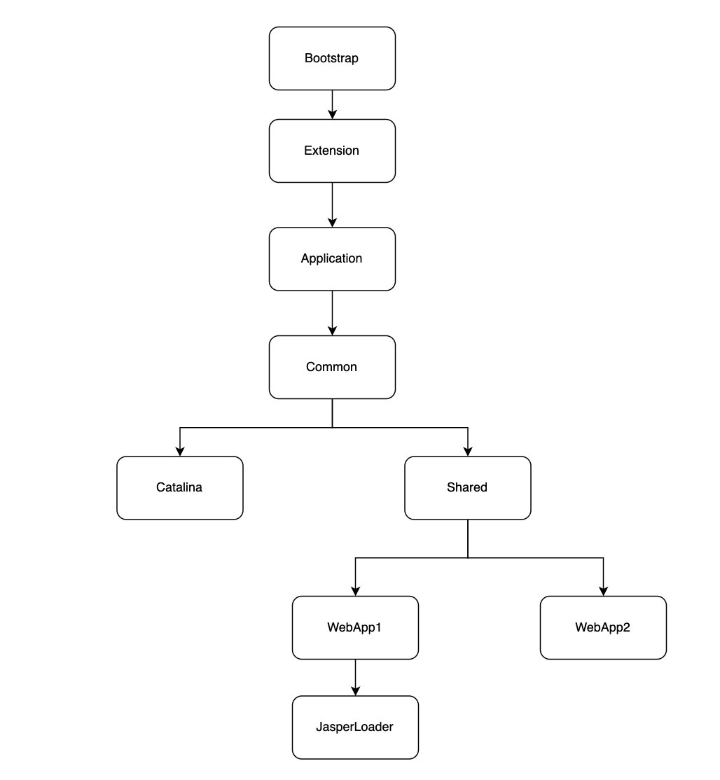
Tomcat
在tomcat中为了应用程序访问不同存储库中的类和资源,达到应用类之间隔离的目的,打破了双亲委派机制。即为给个容器单独提供一个WebAppClassLoader加载器(优先加载web应用自身的类,即优先由WebAppClassLoader加载,加载不到在由CommonClassLoader加载,这和双亲委派刚好相反)。
Tomcat整体类加载器结构如下: 